
发布时间:2025-06-08 14:15
“低空经济”做为国度计谋性新兴财产和新质出产力的典型代表,2024年国度发改委设立“低空司”,标记着这一范畴正式纳入国度计谋结构。为更快响应国度计谋,教育部初次成立了计谋急需专业超凡设置机制,冲破集中申报,指点航空航天大学等6所高校增设“低空手艺取工程”新专业。而且从各校的专业人才培育方历来看,分歧院校各具特色。好比理工大学的该专业侧沉低空飞翔器设想手艺取低空交通空管手艺;邮电大学侧沉培育低空飞翔器的收集通信、平安管控等方面人才;西北工业大学努力于培育低空飞翔器设想、立体交通飞翔节制等科技范畴“总师型”人才等。
低空经济是指正在低空空域(凡是指地面以上,3000米以下的空域)内进行的各类经济勾当,包罗无人机物流、空中交通、航空旅逛、农业植保、应急救援等。正在2025年4月举办的第八届数字中国扶植峰会期间,中国科学院地舆科学取资本研究所研究员周成虎暗示,低空经济无望成为下一个10万亿产值级此外财产。财产兴旺成长背后躲藏着庞大的人才缺口,特别是焦点手艺研发、空域办理等范畴人才储蓄严沉不脚,亟待成立起专业化人才培育系统。跟着现正在越来越多高校起头注沉低空经济,除了首批超凡规增设的低空手艺取工程专业,无人机相关专业也进入了职业院校(职业本科:无人机系统使用手艺,高职:无人机测绘手艺、无人机使用手艺)。麦可思研究统计发觉,近五年高职院校无人机使用手艺专业净增专业布点数跨越200个,且结业生全体就业质量较好,其薪资(2023届:4990元)高于全国高职平均程度。
近日发布的《中国低空经济成长指数演讲(2025)》指出,从立异效力、财产实力、场景活力、成长潜力和保障能力5个维度来看,广东、江苏、浙江、、四川五地低空经济成长具有较高程度,位于第一梯队。
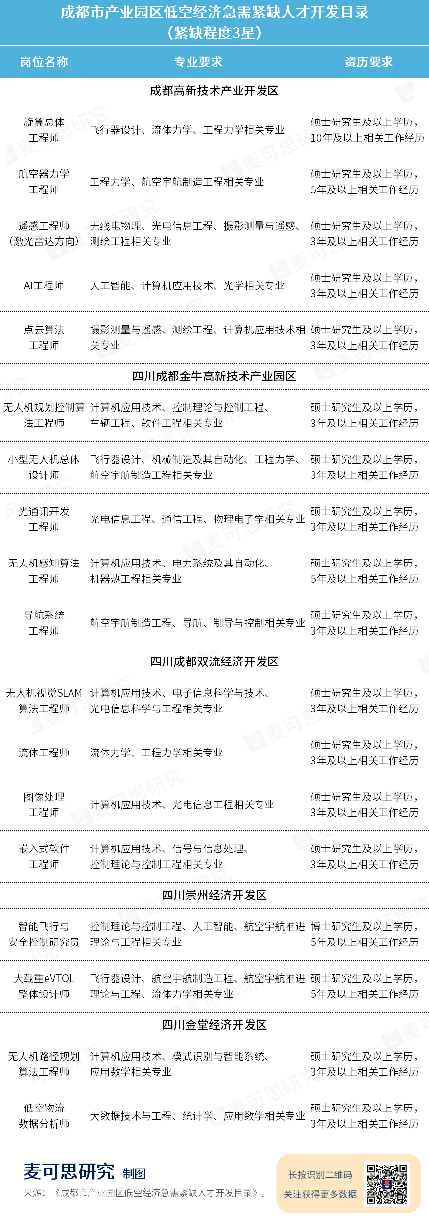
麦可思研究对各地发布的低空经救急需人才需求目次进行梳理,发觉航空航天类、机械工程类、电子消息类、计较机类专业的高条理人才紧缺程度最高。2024年,《广东省鞭策低空经济高质量成长步履方案》提出,打制世界领先的低空经济财产高地,支撑省内高校和职业院校加速鞭策低空财产相关学科专业扶植。同年,广州市、惠州市等地出台低空经济成长实施方案,进一步明白培育飞翔、航空器及其零部件制制、飞翔办事取保障,以及适航、航空器维修等专业手艺和办理人才。低空经济取空天财产也是深圳的8个沉点财产之一。2025年深圳人社局印发的《深圳市低空经济取空天财产高端紧缺岗亭清单(2025年版,试行)》中,共有47个高端岗亭人才紧缺,涉及研发办理类、产物开辟类、市场营销类、此中,五星级紧缺岗亭(紧缺程度最高)年薪尺度都正在80万以上,绝大大都学历要求为硕士研究生及以上,有5年及以上资深经验。大多岗亭要求有航空航天工程专业布景;算法类岗亭遍及强调从业者有计较机、电子消息、从动化专业布景。《2024年度南京市“4266”财产系统紧缺人才需求目次》提到,南京环绕正正在鼎力建立“4266”财产系统(即4大支柱财产、2个国度级财产集群、6大新兴财产、6个将来财产新赛道)。此中,航空航天做为6大新兴财产之一,次要聚焦推进低空经济高质量成长。麦可思研究梳剃头现,正在南京的发布航空航天紧缺人才需求目次中,紧缺度最高(为5)的岗亭有16个,绝大部门专业手艺岗要求本科及以上学历,专业要求以航空航天类、机械工程类、电子消息类、计较机类为从。而像一些出产技术岗亭,如质量检测员/测试员、CNC工程师、普工/操做工等,同样人才高度紧缺。专科学历结业生正在低空经济财产也大有可为。正在不久前举办的2025“蓉漂人才日”系列勾当中,发布了《成都会财产园区低空经救急需紧缺人才开辟目次》。目次共涉及国度级、省市级5个沉点财产园区,涵盖近70类低空经济人才岗亭。麦可思研究拾掇发觉,人才紧缺指数最高(3星)的岗亭共有18个,岗亭年薪大多正在20~35万之间。分歧财产园区成长方针定位分歧,紧缺岗亭也有差别。全体来看,岗亭所要求专业中电子消息类(如光电消息工程),航空航天类(如飞翔器设想、航空宇航制制工程),计较机类(如计较机使用手艺),力学类(工程力学、流体力学)呈现较为屡次。
正在低空经济财产范畴集聚了一批高新手艺企业,涵盖了无人机零件制制到低空智联网等财产链焦点环节。按照市人社局发布的《市新质出产力人力资本开辟目次(2024年版)》,沉点成长的智能制制取配备财产中,明白提到低空飞翔器研发取制制是人力资本开辟焦点范畴。其代表性岗亭包罗:低空飞翔器设想师、低空飞翔器研发工程师、低空飞翔器制制工程师、低空飞翔器产物司理、低空飞翔器安排平台研发工程师、试飞工程师、低空通航飞翔法式设想师等。参考年薪正在22~45万元。从专业布景要求看,本科从业工做者凡是需具有航空航天类、刀兵类、计较机类、机械类、力学类、电子消息类、从动化类、数学等专业布景;研究生从业者需来自航空宇航科学取手艺、刀兵科学取手艺、机械工程、智能科学取手艺、遥感科学取手艺等专业。近年来,浙江省以及杭州、嘉兴、温州、金华等地市出台了推进低空经济成长的看法取步履方案,加大了低空人才引育力度。杭州市余杭区为抢抓低空经济高速成长计谋机缘期,打制低空经济技强人才高质量成长平台,已发布加速低空经济高技强人才引育六条行动,从人才引进、培育、评价、激励、办事等方面,赐与低空经济高技强人才分析性搀扶。好比聚焦“低空+制制”“低空+物流”“低空+农林”等使用场景,余杭区更新发布无人机驾驶员、无人机拆调检修工等10个工种的低空经济技强人才紧缺工种目次。打制结业即就业模式,鞭策区内低空经济相关企业取省表里院校共建低空物流无人机操控校内实训讲授和平易近用无人驾驶航空器操控员执照培训,打制“订单班”“冠名班”等特色特训班。
因为我国高校低空经济专业人才规模化、系统化培育尚处于起步阶段,过往人才也堆集不多,于是一些取低空经济相关的专业类结业生,正成为行业高薪争抢的对象。想必正在本年高考季,取之相关的本专科专业也将成为报考抢手。不外通过以上梳理我们留意到,低空经济财产成长急需紧缺人才除了设有专业门槛,对从业者学历、从业履历堆集也有相当高的要求。并且做为新兴行业成长存正在必然的不确定性。好比斯前就有对无人机飞手市场需求大,但找到好工做也没那么容易的现象进行过报道。因而考生正在专业选择时,连系本身乐趣、将来小我成长规划(如学历晋升、就业地等),以及行业成长风险分析考虑,不成盲目面前的“抢手”取“高薪”。[1]杨洁。 六高校上新“低空经济”相关本科专业[N]。 中国青年报, 2025-01-13(5)。前往搜狐,查看更多!
下一篇:首批“省优生”出炉!黄岩5家! 下一篇:首批“省优生”出炉!黄岩5家!